Is my drug is “cytotoxic?”
Toxicologists do not like to use the term “cytotoxic.” This is because the term lacks precise regulatory definition. Unfortunately, the term "cytotoxic" has wandered its way into many client quality agreements.
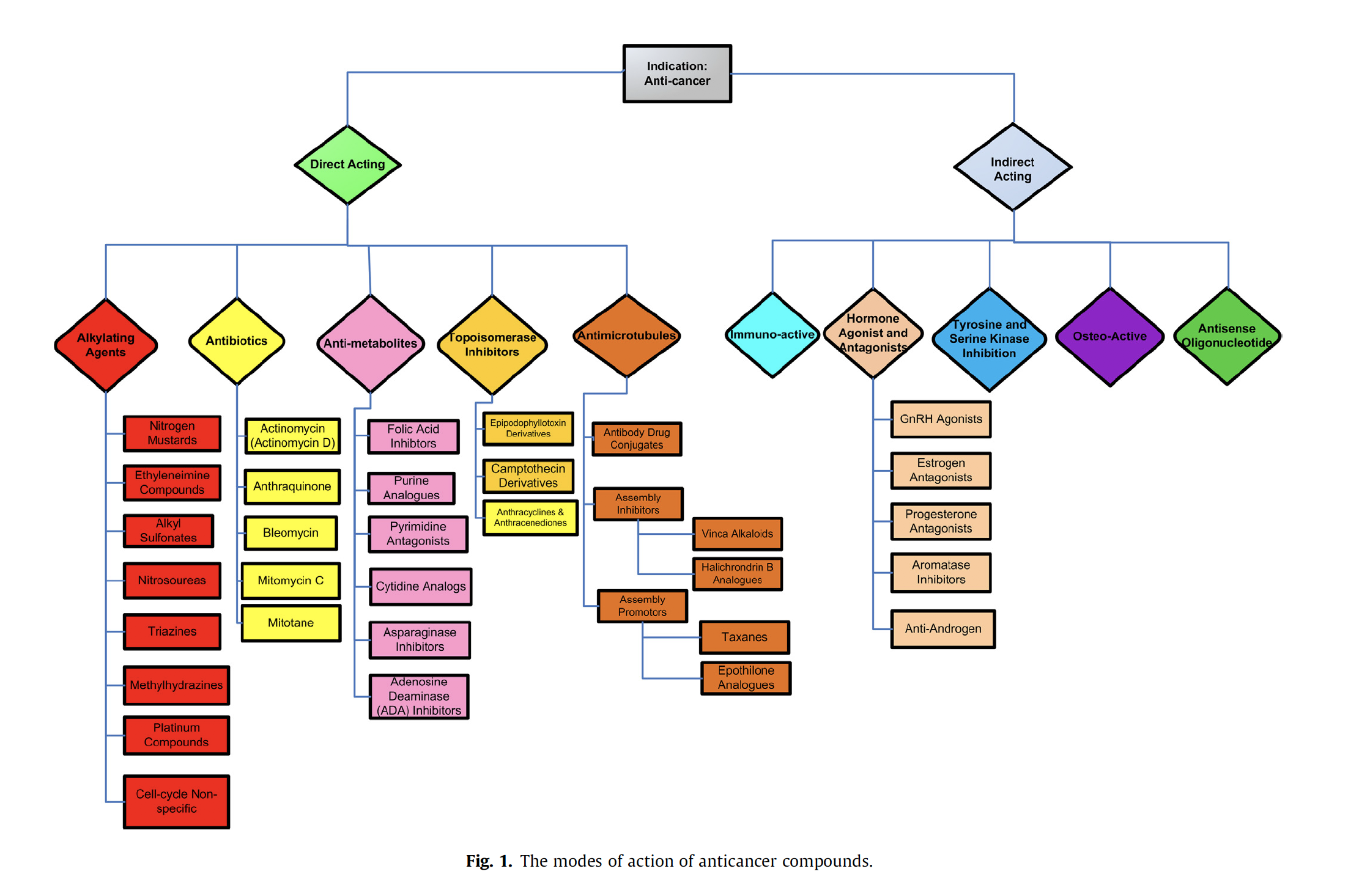
The commonly used definition of cytotoxic means “toxic to cells" or "cell-killing” and typically means highly potent, direct-‐acting chemotherapeutic drugs such as “cisplatin, doxorubicin, or topotecan.” These types of direct-acting chemotherapeutic drugs indiscriminately kill both healthy and unhealthy cells and have many serious off-target effects.

A better way to classify anticancer compounds would be to call them either direct-acting or in-direct acting (as shown in the below table). Those compounds that are indirect acting and negative in standard genotoxic assays, in general, should not be classified as "cytotoxic to healthy cells."
